Conversations about electronics, hardware, and the engineering life. Hosted by Parker Dillmann and Stephen Kraig.
Stephen does a full on simulation of analog section of the SSPS in MultiSim and Parker is working on a ESP8266 devboard.
Stephen and Parker discuss how the digital and analog side of the SSPS will work and interface with each other.
MacroFab now supports the ODB++ format and Why to Like USB 3.1
Parker is working on the front panel for the SSPS, Rigol DP832 woes, and Stephen does a guest lecture for the Iron Yard.
Stephen builds a 16bit A/D D/A board with a MAX5217BGUA+ and MAX11100EUB+.
New recording studio with Josh Moore for improved acoustics! SAIM machine running kinda, and Stephen on the SSPS.
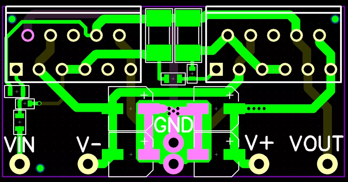
Testing the OPA541, giant resistors, and capacitor weights?
Stephen continues his work on the SSPS and Parker gets busy building an X-Y gantry.
Stephen talks about the Stupid Simple Power Supply (SSPS). He designed a OPA541 breakout board for testing.