Conversations about electronics, hardware, and the engineering life. Hosted by Parker Dillmann and Stephen Kraig.
Should we change the naming convention of component 'pin one' markings to component 'indicator marks'? Parker and Stephen discuss this week.
Interview questions, love em or hate em it is all something we have to go through. How does your technique measure up to Stephen's and Parker's?
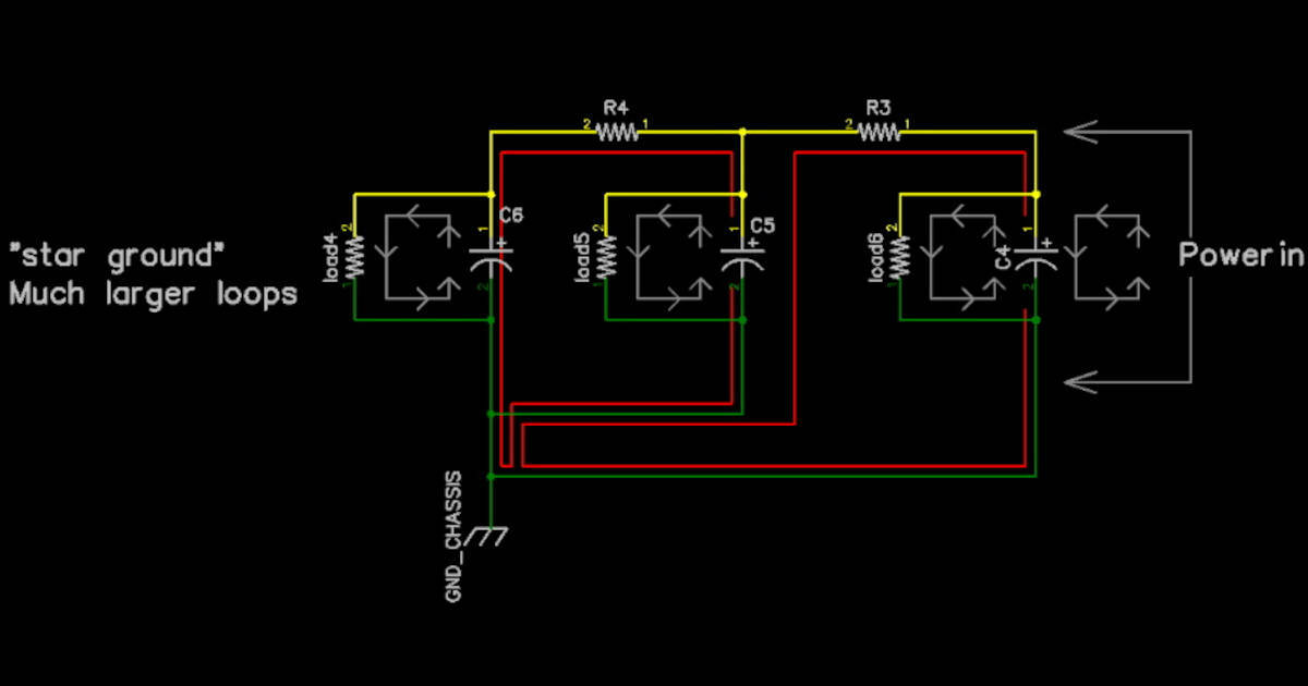
What is the comet grounding technique? Is it actually made up by someone on twitter? Maybe? Find out on this episode of the MacroFab Podcast.
The supply chain crunch is effecting more industries then the electronic industry and is exposing the drop ship shuffle of retailers and inventory.
On this episode, Parker discusses his current adventure in testing and qualifying ratcheting wrenches and Stephen finally learns the magic of python!
Cody Endlich joins Stephen and Parker to discuss electrical component distribution, counterfeit parts, risk mitigation, and MacroFab joining the ERAI.
The things that change the world, according to Chaos theory, are the tiny things. An Alien craps in Space and subsequently this podcast gets made.
This week we have PCB ground layouts and what to thing about in regards to current returns, elevated inductors, and should XYRS have a Z component?
Topics include StarWars, NASA, Magnets, Perpetual Energy, and Virtual Grounding.
Our guest this week is Scott Hansen, Founder of Retro-Brite which restores yellowed plastics by reversing the chromophores degradation.
Is it time for Stephen to finally get a 3D printer and join the maker revolution? Parker and Stephen discuss how engineers use 3D printers this week.
How do we secure the global electronics supply chain while also preventing World War III? Stephen and Parker discuss TSMC and Taiwan this week.