Conversations about electronics, hardware, and the engineering life. Hosted by Parker Dillmann and Stephen Kraig.
Parker talks about his latest engineering article and the Raspberry Pi CM PCB, and Stephen brings up geometry!
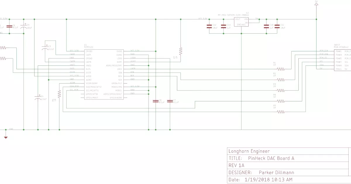
Toaster controllers, Hexa Precision, I2S Audio DACs, and Bagels.
Guest Derek Brodeur discusses YouTube, Doppler Shift, Growing Microchips, and Doritos Dust.
Stephen brings up alternative uses for assembly layers in PCB design and Parker uses OctoPrint!
Stephen and Parker talk about the DSO138 Oscilloscope and when external pullups should be used on MCUs.
Iris, Parker, and Stephen answer submitted questions from our listeners!
Parker and Stephen discuss using PCB materials for enclosures, distance sensing, and EDA tool updates.
Parker and Stephen are joined by Taylor Smith as they talk about Star Wars data storage and Rogue One.
Agustin Pelaez and Cameron Klotz of Ubidots talk about what is IoT and how to start an IoT Project.
Arduino power usage, IoT Toilet paper, and the aftermath of the Science Museum project.
Mike Williams co-hosts the podcast for the first time, IoT devices shutting down, and Tesla's new Truck
Al Williams returns to talk about FPGAs (Field Programmable Gate Arrays) and how to get started.