Conversations about electronics, hardware, and the engineering life. Hosted by Parker Dillmann and Stephen Kraig.
Light pipes and panel mount indicators out of your projects budget? Listen for a FREE HACK on how to use the FR4 substrate as a light diffuser!
Stephen has successfully resurrected his CNC machine. How good could a chain drive driven, wood based CNC actually be? Tune in to find out!
More manufacturers sign on to the US CHIPS Act. Will spending $53 billion help actually help out our electronic supply chain problems? Find out!
When are our projects finally done or are projects destined to forever be a project? Parker and Stephen stand back from current projects and reflect.
Burning the fuses on a new microcontroller can be a daunting challenge! One false move and you have bricked your unobtainium MCUs and ruined a build.
Hyr0n of the AND!XOR group joins the podcast this week to discuss the DEFCON 30 Hacker Smart Watch and what we can look forward to next year.
This episode is all about how Project Snackey performed at Defcon 30. Come listen to what went wrong, what went right, and how people reacted to it.
Our Spider-sense is tingling... OH that is actually a man-made zombie spider crawling up my leg. Who thought that would be a good idea? WHO!?!
Project: Snackey gets released to the world! Or is it more of it was released upon the world? You choose!
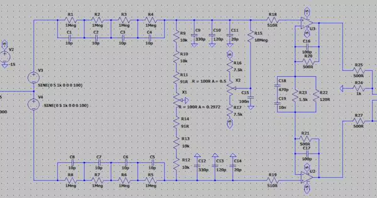
Custom designed instrumentation tools? Stephen and Parker dive into differential oscilloscope probe designs on this week's episode of the MEP!
This week Stephen learns the dangers of the modern software developers world! What do you do when updates break your process?
How important is documentation for your project? Many people view it as an afterthought but it should be just as or more important then your design!